18538951345

绿色数据中心,不只是喊口号!

发布时间:2019-10-30






      机房建设是一个系统工程,计算机技术的迅猛发展,促进了机房工程建设,对机房的安全性、可用性、灵活性、机架化、节能性等方面提出了更高的要求,绿色数据中心的架设,综合体现在

节能环保、高可靠可用性和合理性三个方面。

节能环保体现在环保材料的选择、节能设备的应用、IT运维系统的优化以及避免数据中心过度的规划。如UPS效率的提高能有效降低对电力的需求,达到节能的目的。机房的密封、绝热、配

风、气流组织这些方面如果设计合理将会降低空调的使用成本。进一步考虑系统的可用性、可扩展性,各系统的均衡性,结构体系的标准化,以及智能人性化管理,能降低整个数据中心的成本(TCO)。

在计算机机房工程中,包含的工程可以归纳为:土建工程、电气工程、空调工程、消防工程和弱电工程,示意图如下: 


数据中心规划设计节能措施


要做到技术先进、经济合理、安全适用、确保质量,选择合适的地点进行机房建设是机房基础建设的基本条件。作为未来机房的地点,须符合以下几项条件:

·机房好建在大楼的二、三层。
·机房尽量避免设在建筑物用水楼层的下方
·机房选在建筑物的背阴面,以减少太阳光的辐射所产生的热量
·排烟口设在机房的上方,排废气口设在机房的下方

·主机房区域的主体结构应采用大开间大跨度的拄网




包括电力系统节能分析、动力环境系统节能控制、IT设备的智能控制、IT设备新型的节能技术的应用、智能管理软件的应用等。
1、增加虚拟服务器的使用,便硬件在不增加能耗的情况下处理更多的工作量。
2、在服务器不使用时将其自动转换为节能状态。
3、只在设备需要时才开启制冷。
4、利用液体冷却装置吸收的热量发电并储存起来以备后用。
5、利用热工学和3D建模来优化数据中心制冷气流。
6、电力系统的合理分配。
7、高可靠性新型技术的利用。
包括电力系统节能分析、动力环境系统节能控制、IT设备的智能控制、IT设备新型的节能技术的应用、智能管理软件的应用等。
1、增加虚拟服务器的使用,便硬件在不增加能耗的情况下处理更多的工作量。
2、在服务器不使用时将其自动转换为节能状态。
3、只在设备需要时才开启制冷。
4、利用液体冷却装置吸收的热量发电并储存起来以备后用。
5、利用热工学和3D建模来优化数据中心制冷气流。
6、电力系统的合理分配。
7、高可靠性新型技术的利用
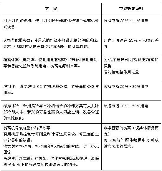
6种节能方案及效果



服务器节能


目前,服务器厂商面临的问题是如何不断的提高服务器计算能力而减少服务器的能耗。服务器厂商和芯片巨头们也开始进行大量的研究并开始执行一些新的技术以降低服务器的能耗,主要有3

个万向:冷却技术、芯片节能技术、软件调度和管理技术。


CPU节能技术

CPU由大量的晶体管组成,晶体管的工作需要消耗功率;同一个芯片上,对于同样的操作,有功耗和发热是正常的。例如,i386DX-20M的大功耗在1.3W左右,奔腾-133是1lW左右,奔腾III-

1.33G就需要33.9W左右,而奔腾4-1.3G则需要68.8W,更高频率的处理器大功率甚至超过百瓦。功耗和发热影响到CPU性能的进一步提升,更多的创新型节能技术也由此应运而生。


综上所诉节能的理念和方法很多,只要我们在设计时考虑合理化,追求科学节能理念,建立和谐的数据机房,相信会给你带来不少的绿色惊喜! 




返回列表
您的浏览器版本过低,请升级!